来源:国家卫生健康委官网
国卫办医函〔2021〕86 号
各省、自治区、直辖市及新疆生产建设兵团卫生健康委:
为落实《关于进一步完善预约诊疗制度加强智慧医院建设的通知》(国卫办医函〔2020〕405号)有关要求,指导医疗机构科学、规范开展智慧医院建设,提升医院管理精细化、智能化水平,我委组织制定了《医院智慧管理分级评估标准体系(试行)》。现印发给你们,供各地、各医院推进智慧医院建设时参照使用。我委暂不开展相关评估工作。
国家卫生健康委办公厅
2021年3月15日
医院智慧管理分级评估标准体系(试行)
医院智慧管理是“三位一体”智慧医院建设的重要组成部分。为指导各地、各医院加强智慧医院建设的顶层设计,充分利用智慧管理工具,提升医院管理精细化、智能化水平,特制定医院智慧管理分级评估标准体系。
一、建立分级评估标准体系的目的
(一)明确医院智慧管理各级别实现的功能,为医院加强智慧管理相关工作提供参照。
(二)指导各地、各医院评估医院智慧管理建设发展现状,建立医院智慧管理持续改进体系。
(三)完善“三位一体”智慧医院建设的顶层设计,使之成为提升医院现代化管理水平的有效工具。
二、评估对象
应用信息化、智能化手段开展管理的医院。
三、评估分级
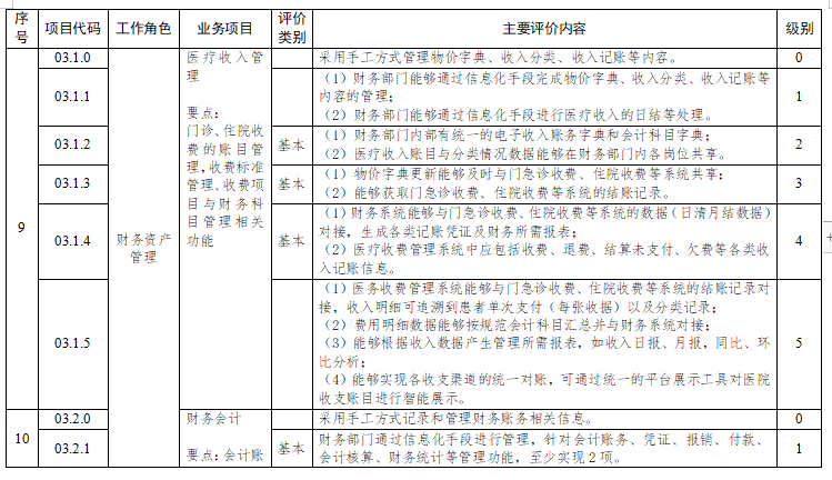
由于医院管理涉及面广、内容较多,本标准仅针对医院管理的核心内容,从智慧管理的功能和效果两个方面进行评估,评估结果分为0级至5级。分级原则如下。
(一)0级:无医院管理信息系统。手工处理医院管理过程中的各种信息,未使用信息系统。
(二)1级:开始运用信息化手段开展医院管理。使用信息系统处理医院管理的有关数据,所使用的软件为通用或专用软件,但不具备数据交换共享功能。
(三)2级:初步建立具备数据共享功能的医院管理信息系统。在管理部门内部建立信息处理系统,数据可以通过网络在部门内部各岗位之间共享并进行处理。
(四)3级:依托医院管理信息系统实现初级业务联动。管理部门之间可以通过网络传送数据,并采用任意方式(如界面集成、调用信息系统数据等)获得本部门之外所需的数据。本部门信息系统的数据可供其他部门共享使用,信息系统能够依据基础字典库进行数据交换。
(五)4级:依托医院管理信息系统实现中级业务联动。通过数据接口方式实现医院管理、医疗、护理、患者服务等主要管理系统(如会计、收费、医嘱等系统)数据交换。管理流程中,信息系统实现至少1项业务数据的核对与关联检查功能。
(六)5级:初步建立医院智慧管理信息系统,实现高级业务联动与管理决策支持功能。各管理部门能够利用院内的医疗、护理、患者服务、运营管理等系统,完成业务处理、数据核对、流程管理等医院精细化管理工作。建立医院智慧管理数据库,具备管理指标自动生成、管理信息集成展示、管理工作自动提示等管理决策支持功能。
北京德施普康健康大数据应用技术研究院(简称德施普康研究院)经政府主管部门审批于2018年5月成立,由从事公共管理、卫生政策、医改政策、公立医院管理、信息管理、大数据管理等方面的专家、学者组成的非营利性社会服务机构。
长按图片识别二维码
关注北京德施普康健康大数据
应用技术研究院
