来源:国家卫生健康委员会官网
国家卫生健康委办公厅关于印发心理援助热线技术指南(试行)的通知
国卫办疾控函〔2021〕 15号
各省、自治区、直辖市及新疆生产建设兵团卫生健康委:
心理援助热线在处理心理应激和预防心理行为问题上发挥着重要作用。为指导各地进一步加强和规范心理援助热线建设,推动全国热线服务高质量发展,我委组织制定了《心理援助热线技术指南(试行)》。现印发你们,请参照执行。
国家卫生健康委办公厅
2021年1月8日
心理援助热线技术指南(试行)
心理援助热线(以下简称热线)具有及时性、匿名性、自控性、经济性、方便性等优势,能够不受时间和地域限制,随时为公众提供帮助。热线作为一种行之有效且相对方便实用的方式,已成为向公众提供心理健康教育、心理咨询和心理危机干预的重要途径,在处理心理应激和预防心理行为问题上发挥着积极作用。为规范热线建设,推动热线发展,特制定本技术指南。
一、热线服务概述
(一)热线服务目标
为有心理困扰的来电者提供有针对性的心理健康教育;为有情绪冲突的来电者提供情绪疏导;为处于危机状态的来电者提供心理支持,帮助高危来电者稳定情绪以降低自杀风险;为有需要的来电者提供精神卫生相关知识和精神卫生机构相关信息,引导其寻求专业治疗,维护心理健康。
(二)热线服务对象
1.有一般心理问题的个体;
2.处在心理危机状态的个体;
3.有自杀风险的个体;
4.寻求精神卫生相关知识的个体。
(三)热线服务原则
坚持公益、专业、规范、便捷的服务原则。
(四)热线服务要求
1.配备热线设备,加强部门联动。热线机构要设置独立且固定的热线接听场所,环境独立、安静,空间宽敞,至少安排2个坐席,每个坐席空间不小于4m2,配备专用的热线接听、记录、转接、录音、存储等设备。有条件的热线,可与当地公安、民政、医疗机构等建立联网联动机制。
2.加强日常管理,规范热线服务。热线机构要规范业务资料的采集、记录和保存,制定热线电话登记、处理记录及评估表格,保存期限至少3年。定期总结热线来电情况,并向热线所属机构的上级主管部门汇报。遇到涉及公共安全等方面的重要来电,及时向热线所属机构负责同志汇报,经综合风险研判后向属地公安机关等部门报告。热线机构要定期对热线咨询员的工作进行评价考核,公布来电者投诉和反馈渠道。
3.重视人文关怀,预防职业倦怠。热线机构要创建良好的工作环境,合理安排热线值班,保障热线咨询员劳逸结合。加强对热线咨询员的心理健康促进工作,预防职业倦怠。
4.开展培训督导,提升服务质量。热线机构要定期对热线咨询员开展培训和督导,提升热线咨询员的服务能力,规范热线咨询员的服务流程,推动热线专业化、标准化建设。
二、热线咨询员管理及要求
(一)热线咨询员专业要求
热线咨询员需具备相关心理专业背景和资质,可由精神科医护人员、心理治疗师、心理咨询师、有心理学背景的教师及社会工作者等人员组成。热线咨询员需要掌握热线服务基本理论和技能、热线接听技能、服务伦理要求等;需要掌握危机干预的基本理论,能够识别常见精神心理问题和危机状态,具备处理心理应激问题的能力,及时对高危人员进行危机干预或转介。
热线咨询员上岗前需接受相关培训,包括热线伦理规范和工作守则、心理危机干预的基本理论和干预技术、常见精神心理问题的识别与处理、热线接听流程、热线咨询基本技能、热线咨询相关评估要素和特殊来电处理等。
(二)热线咨询员伦理要求
1.隐私保密原则。充分尊重来电者的隐私权,未经来电者知情同意,严禁将来电者的个人信息、求询问题及相关信息透露给第三方,不可利用上述信息谋取私人利益。下列情况为保密原则的例外:发现来电者有伤害自身或他人的危险;不具备完全民事行为能力的未成年来电者称受到性侵犯或虐待;发现来电者罹患致命的传染性疾病且有危及他人的严重风险;法律规定需要披露的其他情况。
2.客观公正原则。以公正的态度尊重和接纳每一位来电者,尽量保持中立、不评判,防止自身潜在的偏见、能力局限、技术限制等导致的不适当行为。
3.工作关系原则。建立良好的专业工作关系,不向来电者透露个人姓名、联系方式等信息,不与来电者建立专业服务以外的关系,不将来电者转介给自己利益相关人。
4.知情同意原则。来电者对所接受的热线服务有知情同意的权利,在热线宣传中应向公众告知有关热线资质、服务范围、服务时间等信息。如果热线机构要求录音,在接线开始时应有前置语音说明,或热线咨询员开始服务时明确告知来电者。
5.专业胜任力原则。咨询员应在专业胜任力范围内提供热线心理服务,及时、准确、科学地传播相关信息。在面对应急或突发事件时,及时恰当地进行处理,不得违反相关职业守则,不可隐瞒或弄虚作假。
(三)热线咨询员职责
热线咨询员要按热线管理要求收集并记录来电相关信息,向来电者提供准确、有效的信息,提供规范的心理疏导和危机干预服务,必要时为其推荐其他适当的求助资源或服务。热线咨询员要遵守热线规章制度和工作安排,定期接受岗位培训和督导,遵守心理热线服务伦理要求。
三、热线干预实施
常见的热线来电类型包括一般情绪困扰来电、有自杀风险来电、特殊来电等。针对不同类型的来电,按照不同的接听流程完成每次热线干预服务,促使热线服务高效且有针对性。为合理利用热线服务资源,如来电是为他人咨询或咨询其他信息的,要控制在一定时间范围内,接电时间不宜过长。
(一)一般来电干预流程
一般情绪困扰来电接听流程分为5个阶段,一般可在30-50分钟内完成来电咨询。
1. 初始阶段。此阶段主要任务是与来电者建立良好的咨询关系,了解来电目的,并收集相关信息,如性别、年龄、学习经历、工作情况、婚姻状况、既往心理问题就医情况等。热线咨询员使用统一问候语开始咨询服务,如“您好,XXX心理援助热线”。
2. 情绪舒缓与问题澄清阶段。此阶段主要任务是了解来电者的困扰,提供情感支持。热线咨询员要帮助来电者宣泄不良情绪,评估危机状态,并做出风险判断。可通过来电者的语音、语调、语速、呼吸、言语的流畅性等,辅助评估其危机状态。
3.确定主要问题及咨询目标阶段。此阶段主要任务是明确来电者的主要困扰和需求,通过与来电者一起梳理问题清单,讨论需要优先解决的问题,明确本次咨询的目标。
4.解决问题阶段。此阶段主要任务是激发来电者解决问题的动机与动力,与来电者一起制定解决问题的方案。了解来电者解决困境的既往经验、内外部资源,探索问题解决中存在的障碍,促使来电者专注此时此刻,寻找到解决自身困境的方法和途径。
5.总结及结束。此阶段主要任务是对整个来电进行总结,尤其是对来电者决定要采取的行动进行归纳总结。可以请来电者总结来电中讨论的主要内容,热线咨询员对重要内容进行补充和强调。在结束来电时,热线咨询员要表达对来电者积极解决问题的能力充满信心,并给予真诚的祝福。此外,要询问来电者对本次热线咨询的反馈与评价,以及咨询目标的达成情况。
(二)有自杀风险来电的干预流程
如果来电者流露出较强的负面情绪(如痛苦、绝望、抑郁、焦虑等),热线咨询员要对来电者进行自杀风险的研判;如评估为高危来电者,立即进行危机干预。自杀风险包括对自杀想法、自杀计划、自杀未遂史和亲友自杀史等的评估,评估时要表现出专业、自然、冷静。
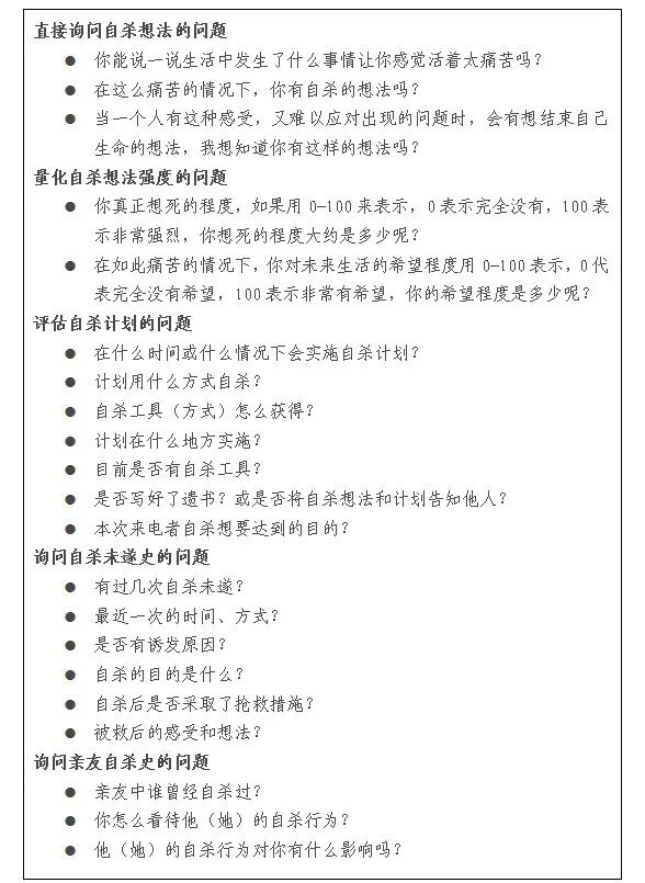
1.可以通过直接询问来电者是否想到过自杀,来了解其自杀想法,如果来电者给予肯定回答,接下来可对自杀想法的强度和绝望感进行量化评估(见附件1)。
2.如果来电者表示有自杀想法,热线咨询员要继续评估其是否有自杀计划,并详细了解自杀计划实施的即时性和自杀方法的致死性,如了解来电者计划服用什么药物自杀?现在手里有何种药物用于自杀?持有药物数量等?
3.详细询问来电者既往是否有过自杀行为,并了解其亲友是否有自杀情况?
4.如评估来电者有高度自杀风险,热线咨询员需要根据来电者具体情况,快速反应,提供个体化的心理危机干预。原则上,高危来电处理如遇特殊情况可适当延长咨询时间,但不宜过长。
5.对于有自杀想法和自杀行为的来电者,热线咨询员在结束干预前,需要告知来电者可能会再次出现自杀的想法,指导其正确看待这种情况;教授其识别自杀预警信号,指导其寻求内部和外部资源,将可以为其提供帮助的人员姓名和电话写下来,提供医疗机构信息,以备急用;引导来电者到医疗机构接受专业诊疗或心理干预服务,帮助应对自杀想法和冲动。
6.热线咨询员要对高危来电的相关情况进行记录备案,做好交接工作,并进行随访。在与来电者协商同意后,可在本次来电后24小时内进行随访,评估来电者的情绪变化、痛苦程度、希望感程度、自杀危险程度、安全状态和生存质量等。如仍是高危状态,要继续开展危机干预,必要时重新预约高危随访。有条件的热线可根据来电者情况增加随访频次,了解来电者心理状况的变化(见附件2)。
(三)特殊来电的干预
1.沉默来电。沉默来电主要是指来电者接通电话后没有任何言语,但在电话那端可能有声音(如喘息或哭泣的声音);对热线咨询员的鼓励、邀请无任何反应,或可能给予简单的回应,如敲话筒等。干预步骤如下:
第一步,向来电者问候之后,等待来电者的回应,如无回应,保持短时间的沉默。
第二步,对来电者表达关心,并表示愿意提供帮助,告诉来电者热线服务的保密原则,启发和鼓励来电者进行回应。如来电者给予回应,按一般来电干预流程接听来电。
第三步,在等待2分钟后,如来电者仍处于沉默状态,礼貌地告知即将结束本次来电,欢迎其随时再次来电。
2.闲聊来电。闲聊来电主要指来电者无谈话的主题,言语随意,希望热线咨询员陪他聊天。干预步骤如下:
第一步,澄清来电者来电目标,判断是否为闲聊电话。在没有明确为闲聊来电前,要按一般来电处理。
第二步,尝试澄清、聚焦来电者的困扰或感受。
第三步,评估来电者谈话的内容和情感是否匹配。
第四步,如没有明确心理困扰问题,告知来电者热线服务范围,礼貌结束电话。
3.性骚扰来电。性骚扰来电主要指来电者想通过谈论性的问题,让热线咨询员卷入他的性幻想之中,从而获得性生理或心理上的刺激和满足。干预步骤如下:
第一步,在明确为性骚扰来电前,按照一般来电处理。
第二步,如来电者话题总是聚焦在性困扰,不能确定是否为骚扰电话,热线咨询员可以尝试聚焦性困扰对来电者心理和生活造成的影响。
第三步,如来电者交流话题总是尝试描述与性有关的细节,则告知其热线服务范围和宗旨,并告知即将结束通话,立即挂断电话。
4.反复来电。反复来电主要指在一周内频繁拨打热线5次以上,来电者反复诉说同一问题,并显示出不愿改变或无法改变现状的态度,且没有自杀或自伤危险。干预步骤如下:
第一步,结合来电者的情况,为来电者制定反复来电的管理规定。将管理规定告知来电者,如限制其每周来电一次,每次通话时间控制在15-20分钟,并鼓励其遵守。
第二步,每次接听来电时,均评估来电者当下的自杀危险。
第三步,如来电者无自杀风险,按照一般来电干预流程进行;如有自杀风险,进入有自杀风险来电的干预流程。
5.精神障碍患者来电。干预步骤如下:
第一步,识别来电者的来电目的。
第二步,引导来电者舒缓情绪,进行自杀风险评估。
第三步,当来电者可以进行有效交流时,按热线的一般接线程序进行。要将谈话内容聚焦在生活中遇到的问题上,给予适当的干预。不要将谈话内容聚焦在精神病性症状上,重点讨论精神病性症状给来电者带来的影响和感受,并与来电者一起研究减少影响的方法。
第四步,为来电者提供精神卫生相关知识。如有需要,建议其到专科医疗机构进一步诊疗,并提供相关转介信息。
四、热线服务技术要素
热线服务要遵循一般心理援助服务的基本技术要求,主要包括:倾听、反馈、沉默、稳定、聚焦和问题解决。
(一)倾听
热线咨询员要专注地倾听来电者的倾诉,设身处地体验其经历和感受,并给予反馈。不评判来电者的想法、感受和行为,认可和接纳来电者的情感体验,使其感到被理解、被重视、被关心。在此过程中,可通过总结、澄清、释义等技巧准确收集来电者的信息,了解来电者的问题,理解其真实想法和感受,并将这些反馈给来电者。
(二)反馈
热线咨询员通过重述来电者所说的话,向来电者反馈其对来电者倾诉内容和情感的理解,传递出对来电者的尊重与理解,帮助来电者从另一个角度看待其内心想法。当来电者表述不明,或为进一步深入了解来电者的情感体验,可就来电者的某个观点或话题进行询问和澄清。
(三)沉默
在热线咨询中可适时使用沉默技术,使来电者有时间去整理思绪或平复心情,也为热线咨询员提供时间去思考接下来沟通方向或如何回应来电者。使用此项技术时,要注意沉默时长,不要让来电者感到被拒绝和困惑。
(四)稳定
当来电者情绪波动较大时,热线咨询员沟通的声音要温柔而坚定,语速不宜过快,语调关切而平和。通过一定的方法转移来电者注意力,引导其放松心情、稳定情绪,增强来电者的安全感和控制感。
(五)聚焦
当来电者倾诉的话题过于宽泛、发散,热线咨询员要及时通过聚焦技术,帮助来电者将话题聚焦于某个其最关注的问题或对其影响最大的问题,并进行深入探讨。在每次来电中,重点集中解决一个问题。
(六)问题解决
热线咨询员可按照问题解决的策略,与来电者一起解决其认为最需要解决的问题。问题解决技术的步骤包括:确定一个问题并将其拆分为多个小问题;选择其中一个小问题进行处理;设定目标,确保目标的具体、可测量、可实现、有关联性和限时性;头脑风暴制定多个解决方案;进行利弊分析,确定最佳解决方案;执行最佳解决方案;评估方法的有效性,如果效果不佳,更换其他解决方案。
2.自杀高危来电干预流程
北京德施普康健康大数据应用技术研究院(简称德施普康健康大数据研究院)经政府主管部门审批于2018年5月成立,由从事公共管理、卫生政策、医改政策、公立医院管理、信息管理、大数据管理等方面的专家、学者组成的非营利性社会服务机构。
长按图片识别二维码
关注北京德施普康健康大数据
应用技术研究院
点击阅读原文获取附件内容
